Оборудование для предприятий
торговли, общественного питания
и пищевой промышленности

ТОРГОВАЯ ПЛОЩАДКА OBORUD.INFO

14396 предприятий | 32146 товаров

+ добавить предприятие | продукцию

главная  »  форум  »  новости компаний  »  добавить  »  ответить  »  «Участок варки — сердце сыродельного производства» или «С чего начать улучшения в управлении сыроварней?»

«Участок варки — сердце сыродельного производства» или «С чего начать улучшения в управлении сыроварней?»



Мы продолжаем цикл статей, посвященных улучшениям в управлении промышленным производством сыра. Сегодня поговорим о задачах и проблемах, которые необходимо решить при организации внутрицехового учета на участке варки сыра.

Почему и зачем нужно автоматизировать варку сыров?


Для начала поясню – почему разговор пойдет именно про участок варки на сыродельном производстве.

Во-первых, именно на этом участке закладывается фундамент качества будущего сыра. В одной из предыдущих статей мы приводили данные исследования новозеландских учёных, которые выявили, что на основании определенных параметров (кислотность, % содержания жира, соли и влаги), взятых в сыре на первых днях созревания, можно достаточно точно спрогнозировать качество готового продукта. Это особенно важно для сыров с длительным сроком созревания, поскольку позволяет на ранней стадии выявить неперспективные партии и сэкономить (время, пространство в камерах, и в конечном счете деньги) на их созревании. Поэтому на участке варки сыра и требуется система оценки, контроля и учета, чтобы получать профиль качественных показателей в каждой партии сыра и вовремя сравнить его с целевыми значениями.

Во-вторых, именно на участке варки сыра происходит основное «таинство» сыродельного производства – жидкое молочное сырье преобразуется в твердый сыр. Именно в этом заложена основная экономическая эффективность сыроделия. Недаром большинство сыроваров выделяют коэффициент конвертации в качестве ключевого показателя для оценки производства. Обратим внимание, что важно контролировать не только конвертацию натуральных объемов (килограммы молока в килограммы сыра). Гораздо важнее оценить, сколько жира и белка перешло из молока в сыр, так как именно это определяет цену молочного сырья. И чем меньше процент сохранения жира и белка при преобразовании сырья в сыр – тем больше экономические потери.

И в-третьих, из опыта работы с сыродельными заводами можем утверждать, что варка сыра справедливо считается максимально творческой работой, основанной на знаниях и таланте сыровара. Часто именно по этой причине к ее формализации, стандартизации и автоматизации добираются в последнюю очередь. При этом отсутствие на участке варки организованной системы учета лишает и сыроделов с технологами, и руководителей предприятия очень важной статистической и аналитической информации для анализа и управления производством.

Поэтому мы считаем участок варки – сердцем промышленного сыродельного предприятия. И рекомендуем при планировании изменений в сыродельном производстве (а особенно — при внедрении системы оперативного контроля и учета) рассматривать именно его с повышенным вниманием и приоритетом.

Наша практика автоматизации учета сыроварных заводов показывает, что в надежных руках внедрение системы оперативного учета на участке варки сыра – мероприятие вполне посильное, безболезненное и относительно быстрое.

Как это сделать?


При автоматизации учета на участке варки сыра необходимо решить следующие ключевые задачи:

Организовать учет объемов использованных смесей, сваренного сыра (из-под пресса), подсырной сыворотки и сырной крошки, полученных за текущую смену при варке сыра. Для учета объема нормализованных смесей и сыворотки используются счетчики-расходомеры в приемно-аппаратном хозяйстве, тензодатчики в емкостях (на сыроизготовителях или накопительных танках) или измерительные линейки. А для учета сыра используются поточные конвейерные или напольные весы. Сыр из-под пресса необходимо учитывать и в килограммах, и в штуках, поэтому для автоматизированного учета на этом участке, как правило, устанавливается промышленный компьютер (киоск), подключенный к весовому оборудованию.


Организовать контроль и учет качественных параметров использованных смесей и произведенной продукции (как сыров, так и подсырной сыворотки). То есть необходимо по сути организовать электронный журнал лабораторных анализов (% содержание жира, % содержания белка, кислотность, PH, содержание соли и пр.):

  • по каждой партии нормализованной смеси, использованной на варку сыра;
  • каждой варки сыра, полученной из-под пресса или после посола;
  • подсырной сыворотки, собранной с варок текущей смены;

Организовать учет использованных заквасок и добавок на варку сыра. В учете заквасок на данном участке приоритетной задачей является не столько учет использованных объемов и остатков сырья (хотя, конечно, эта задача важна), сколько учет партий закваски, использованной для конкретной варки сыра. Именно эта информация дает возможность провести статистический анализ и выяснить: какая закваска лучше или хуже сработала. Поэтому здесь стоит задача партионного учета остатков и использования заквасок.

Организовать закрытие смены на участке варки (включая сведение баланса жира и белка) и подготовки отчета мастера за смену. С одной стороны – сведение баланса жира и белка для переработчиков молока является стандартной отраслевой процедурой, которая позволяет проанализировать сохранность и потери жира и белка при переработке молочного сырья. Но когда мы говорим про внедрение системы оперативного учета на участке варки – процедура закрытия смены и сведения баланса несет в себе дополнительные цели:

1. Силами мастера участка обобщить оперативные учетные данные (объемы и качественных показателям сырья и продукции), учтенные операторами и лаборантами. Проверить их достоверность и непротиворечивость;
2. Провести анализ потерь и преобразование жира и белка из сырья в продукт за смену;
3. Подготовить сводный отчет по работе участка. Данные этого отчета далее могут быть использованы для анализа или передачи выработки в систему финансового учета.

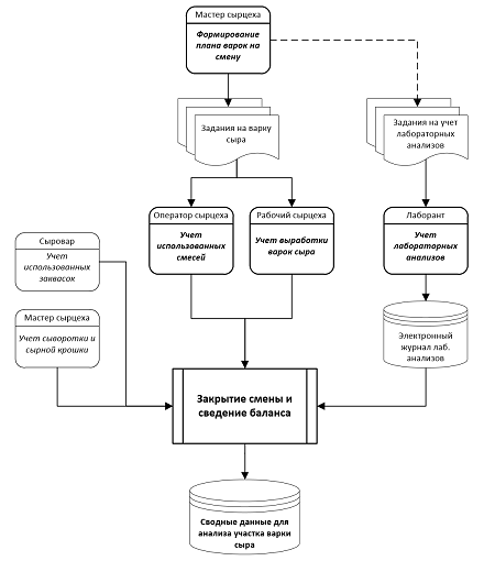
Общая схема автоматизированного учета на участке варки сыров выглядит следующим образом:


Таким образом, автоматизированная система учета варки позволяет проанализировать:

1. Эффективности варки – расход объема базисного сырья на выход сыра, преобразование жира и белка из сырья в сыр. Попадание профиля качественных показателей сыра в диапазон целевых значений;
2. Баланс жира и белка – объем и процент потерь жира и белка на участке варки;
3. Динамика показателей сыра – статистика изменения показателей сыра (влага, PH, жир, белок) за период, процент соответствия целевому диапазону значений.

В следующей статье я расскажу вам как выглядит автоматизированная система оперативного учета варки сыра глазами цехового пользователя, мастера участка и начальника производства. И какую информацию из такой системы можно получать для анализа и эффективного управления производством.

Автор статьи: Александр Цыбизов – руководитель направления «Производство» компании "Константа". Опыт внедрения систем управления производством более 12 лет.
http://mes4food.com/cheese


автор Александр Цыбизов
сообщ.добавлено: Пт Фев 01, 2019 10:15 am  
страница 1 из 1

Помощник посетителя

Текущая

Текущая страница

Отраслевой форум, рубрика новости компаний: «Участок варки — сердце сыродельного производства» или «С чего начать улучшения в управлении сыроварней?»

Выше на этой странице, вы можете ознакомиться с новостями от производителей и поставщиков оборудования и оставить свои комментарии к сообщению: «Участок варки — сердце сыродельного производства» или «С чего начать улучшения в управлении сыроварней?».

Вопрос-ответ
Вопрос-ответ

Если Вам не удалось найти на страницах сайта искомой информации, или возникли другие вопросы – оформите заявку, укажите вашу потребность и получите бесплатную консультацию специалиста

On-line вопрос-ответ

База данных в справочной службе Oborud.info намного обширней, информация предоставляется ОПЕРАТИВНО и БЕСПЛАТНО!!!

Переходы
Поиск
Поиск в новостях

любое слово все слова


* - данный вид поиска не учитывает склонение окончаний слов,
     поисковый запрос не менее 4 символов









Это интересно

Партнеры портала

Пищевое оборудование: Конвейеры розлив укупорка этикетировка
Завод пищевого, упаковочного, нестандартного и сельскохозяйственного оборудования
Яндекс.Метрика Рейтинг@Mail.ru Rambler's Top100

реклама на сайте

Портал оборудования для магазинов, ресторанов, пищевой промышленности
Администрация сайта не несет ответственности за достоверность и содержание информации, размещенной пользователями.
Права на все торговые марки, изображения и материалы, представленные на сайте, принадлежат их владельцам. Любое использование текстовых, фото, видео материалов законно только с согласия правообладателя

Портал оборудования на YoutubeTwitterВКонтакте
14+
политика конфиденциальности